
Pourquoi avons-nous des ongles ?
Revu par Dr Hayley Willacy, FRCGP Dernière mise à jour par Dr Laurence KnottDernière mise à jour 24 Apr 2019
Respecte les directives éditoriales
- TéléchargerTélécharger
- Partager
- Language
- Discussion
- Version audio
Strictly speaking, unless your survival depends on the ability to pick fruit from the lower branches of trees, you don't actually need nails. Sure, fingernails are useful things to have when you want to pop open a tube of Pringles or find out whether you've won the lottery without hunting around for a coin. But they are not essential for life in the same way as, say, the lungs are.
Fingernails can be looked on as a little gift from evolution that you can spray with sparkle or simply chew on when you are anxious, but they are not vital for human existence. Similarly, toenails have their uses, but if you didn't have them, you'd get by.
Dans cet article:
Sélections de vidéos pour Ongles
Continuez à lire ci-dessous
The anatomy of nails
It's probably not vital for you to know about the structure of nails to understand their function, but in case you do, here are some details:
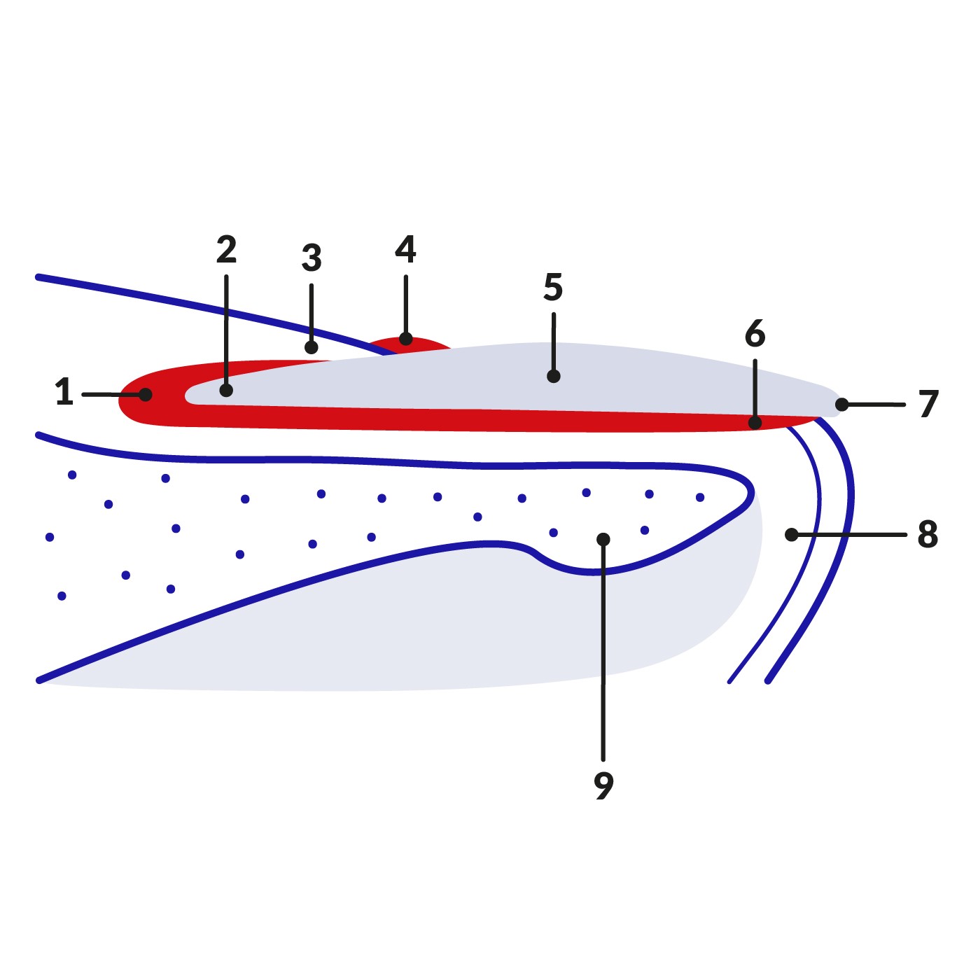
Fingernail anatomy

Key | |
|---|---|
1. Nail matrix | 6. Nail bed |
Nails consist of several parts. There is the nail plate, the hard visible surface. This is made of a modified form of keratin. Keratin is the same substance that goes to make hooves, horns and claws.
Beneath the nail plate is the nail bed, a layer of skin. The cuticle is the rim of tissue at the bottom of the plate. The nail folds are ridges of skin and soft tissue that border the nail on three sides. The matrix is the hidden part of the nail that lies under the cuticle. It is composed of living cells that produce the keratin.
Why do we have fingernails?
Retour au sommaireIt's thought that nails are modified claws. Large mammals used claws to help them climb large tree trunks, grab on to things and dig holes. However, as our mammalian ancestors grew larger, claws got in the way as they scrambled across tree canopies and tried to grasp small branches in search of fruit. Yes, we are talking primates here. Primates are a group of mammals characterised by large brains and stereoscopic vision. Members of this group - the apes - eventually evolved into man.
The other evolutionary benefit is thought to be that nails supported the development of broad fingertips. Broad fingertips without a firm structure to support them would simply flop around and be useless, but fingernails enabled the fingertips to develop a very important function - grip. Members of the animal kingdom noted for their firm grip all have broad fingertips. Lemurs, our primate cousins who decided to take their own route along the evolutionary tree, are a typical example.
Around 2.5 million years ago our ancestors had done living with trees, and started living in caves. Fingertips became broader still, facilitating the ability to grip stone tools. Early people were thus able to carve out all manner of useful items for the home. As time went by, this skill became honed into its highest form: the ability to assemble flat pack furniture.
Continuez à lire ci-dessous
Why do we have toenails?
Retour au sommaireToenails went through an identical evolutionary development to fingernails. They too started out as claws. Claws on the feet are useful to get a grip when clambering among the trees but get in the way when you start to move around on the ground. And finding shoes that fit can also be a problem.
Toenails - and indeed fingernails - also have a protective function. Their hard surface prevents injury to the delicate soft tissues, nerves, blood vessels, and muscles beneath. I'm sure footballers are grateful for toenails, even allowing for the protection of boots. Of course, if you didn't have nails it's possible the game wouldn't even get started. I'm not sure how possible it would be for a ref to flip a coin without a thumbnail.
There is also some evidence that toenails assist in balance, probably by ensuring that the sensors on the bottom of the toes which detect the position of our feet are applied to the floor in a consistent manner. I've read reports of people whose balance and mobility have been affected after they lost toenails, but I don't think the subject has been researched in any great depth.
Other uses of nails
Retour au sommaireWindows of health
The appearance of the nails can sometimes yield clues as to whether you have any health concerns. For example:
Pitting - little holes in the nails can be a sign of a skin condition called psoriasis.
Thickened discoloured nails - this is often a sign of a fungal infection. Fungal nail infections sometimes signal that you have developed a condition making you prone to infection, such as diabète ou immune deficiency.
Paleness - this can be a sign of l'anémie, especially if the lining of your mouth, your tongue or the inside of your lower eyelids are also pale.
Read more in our feature What your nails reveal about your health.
And finally ...
Nails have a myriad of uses we often take for granted. You can pretty them up with nail varnish. You can peel off a yoghurt pot lid without getting your hands mucky, And, most importantly, you can scratch that itch.
Sélections de patients pour Ongles

Santé de la peau, des ongles et des cheveux
Infection fongique des ongles
Fungal infection of nails (tinea unguium) is common, particularly in toenails in the elderly. The infection causes thickened and unsightly nails which sometimes become painful. Medication often works well to clear the infection but you may need to take medication for several months or longer.
par Dr Philippa Vincent, MRCGP

Santé de la peau, des ongles et des cheveux
Ce que vos ongles révèlent sur votre santé
Most of us take them for granted - after all, they aren't alive, and you can break one without it hurting. I'm talking, of course, about your nails. But you'd be surprised at how many things they tell you about your general health.
par Victoria Raw
Continuez à lire ci-dessous
Historique de l'article
Les informations sur cette page sont examinées par des cliniciens qualifiés.
24 Apr 2019 | Dernière version

Demandez, partagez, connectez-vous.
Parcourez les discussions, posez des questions et partagez vos expériences sur des centaines de sujets de santé.

Vous ne vous sentez pas bien ?
Évaluez vos symptômes en ligne gratuitement
Inscrivez-vous à la newsletter Patient
Votre dose hebdomadaire de conseils de santé clairs et fiables - rédigés pour vous aider à vous sentir informé, confiant et maître de la situation.
En vous abonnant, vous acceptez notre Politique de confidentialité. Vous pouvez vous désabonner à tout moment. Nous ne vendons jamais vos données.